在厨房风水布局时炉灶应该怎样安放?
编辑:八字顾问网 2015-03-01 10:20:54 阅读701次 提供专业命理预测服务! 微信号:boyiyuce
1.以二十四山来推断炉灶的方位
根据二十四山推断,炉灶不宜安放在以下五个方位:

2.结合宅命与个人命卦来确定炉灶的朝向
要想找对该家庭或个人最好的炉灶朝向,人们应该将炉灶与宅命或个人命卦相结合,则可推算出,即用东西四宅和东西四命的吉凶方位来决定炉灶的朝向。
八宅派认为,炉灶的气焰可以压制煞气,因而炉灶应该坐凶方向吉方,才能压制凶神,吸纳吉气。根据炉灶坐凶向吉的特性,东四宅和东四命所禁忌的方位,正是西四宅和西四命所适宜的方位。

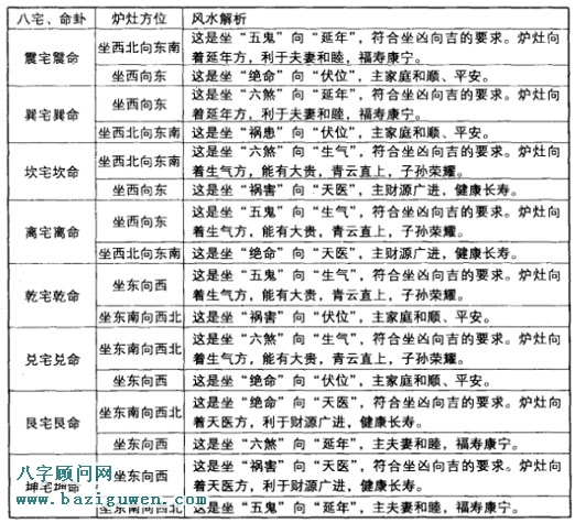
3.八宅、命卦与炉灶方位的影响关系

052022-11-
在家居风水中餐厅风水布局有哪些讲究?
2022-11 419人关注 厨房风水
052022-11-
如何布置厨房风水化解凶方煞气兴家运?
2022-11 466人关注 厨房风水
302018-06-
如何为孩子布置温馨的卧室风水?
2018-06 514人关注 厨房风水
302018-06-
为什么说卧室风水影响婚姻?
2018-06 546人关注 厨房风水
292018-06-
为什么说餐桌关系着一家人的感情?
2018-06 532人关注 厨房风水
292018-06-
厨房风水布局的学问有哪些?
2018-06 486人关注 厨房风水
202018-06-
厨房转吉运的方法有哪些?
2018-06 447人关注 厨房风水
052017-07-
厨房风水布局时的注意事项有哪些?
2017-07 573人关注 厨房风水
292015-07-
厨房风水设置有哪些禁忌?
2015-07 703人关注 厨房风水
162015-06-
协调夫妻关系的厨房风水(一)
2015-06 674人关注 厨房风水
162015-06-
协调夫妻关系的厨房风水(二)
2015-06 709人关注 厨房风水
232015-03-
摆放什么植物更有利于厨房风水?
2015-03 639人关注 厨房风水
212015-03-
哪种厨房风水会破财?
2015-03 689人关注 厨房风水
212015-03-
怎样才能算是好的厨房风水?
2015-03 697人关注 厨房风水
212015-03-
在厨房风水中冰箱应该如何放置?
2015-03 744人关注 厨房风水
212015-03-
灶台在厨房风水中有哪些讲究?
2015-03 659人关注 厨房风水
202015-03-
用具在厨房风水中应该如何放?
2015-03 620人关注 厨房风水
202015-03-
开放式厨房风水有什么利弊?
2015-03 614人关注 厨房风水
202015-03-
什么样的厨房风水才能旺财旺运?
2015-03 677人关注 厨房风水





























